環境共生
Environmental Symbiosis

環境共生

下載完整檔案

因應氣候變遷等國際環境議題的挑戰,以綠色創新視野提升營運之資源利用及污染防治能力,致力推動綠色辦公與綠色製造,於產品生命週期中,減少對環境的衝擊,發展公司綠色經濟的契機。


目標

達成目標
邁向目標中
永續議題 未來目標 2022年目標 2022年達標狀態
能資源管理
  • 導入ISO 14064
  • 導入TCFD
  • 再生能源使用率達10%
  • 廢棄物回收率達95%
  • 人均取水量較2020逐年下降1%
導入ISO 14001
廢棄物回收率達82%
人均取水量較2020年減少2%
綠色採購
  • 100%產品物料符合RoHS、REACH、HF綠色規範
  • 綠色採購比例較上年度目標逐年上升5%(IT設備)
100%產品物料符合RoHS、REACH、HF綠色規範
綠色採購比例達75%(IT設備)



綠色產品


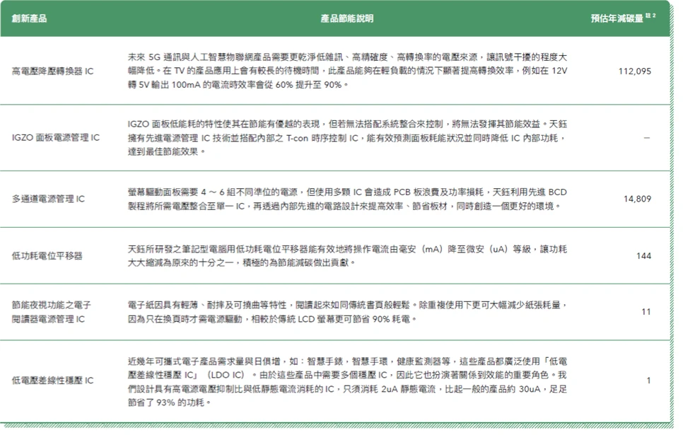
2020年綠色創新及減碳效益(公噸CO2e / 年)




能資源管理


能源使用及碳排放情形



取水情形



廢棄物處置情形

Close